Skip to content Skip to sidebar Skip to footer

Aquaponics Design Pdf

Aquaponic Design And Construction Pdf Aquaponic

Aquaponic Design And Construction Pdf Aquaponic

Aquaponics design pdf. Aquaponic systems including placement of aquaponic garden how aquaponics works the weaknesses and strengths of the system. Media Beds and Sizing Wilson Lennard PhD Hobby-scale aquaponic systems extensively use the media bed approach. Unfortunately nutrients accumulated at equal rates in all systems and uptake by.

Following the step-by-step instructions make building easy and fun and once setup is complete maintenance is virtually care-free. The siphon design consists of a 1 PVP pipe 11 long that is connected to a 1 bulkhead at the bottom and a 50-25mm reducer at the top. Aquaponics Designs Aquaponics Plans.

Most parts can be found off the shelf at your local. This User Guide is modeled after the original Urban Farm Business Plan Handbook and provides an outline and guidance for the development of a business plan for an aquaponic farm. Aquaponic System Design Parameters.

Aquaponics blends aquaculture raising fish and hydroponics the soil-less growing of plants in a water-based nutrient-rich solution. The market conditions certification and regulatory issues are discussed. Home Food and Agriculture Organization of the United Nations.

News and Video on Aquaponic Design Plans. A simple aquaponics system involves using a grow bed for plants and aquarium for raising fish. 1993 attempted to track plant nutrient uptake in the UVI aquaponic systems operated with and without plants.

In this aquaponics design however water is continuously drained from the growbed by means of a siphon. And what I am sharing with you today is Aquaponics System Solutions breakthrough siphon design that is user friendly and never fails. Five Important Factors To Look Into in Aquaponics Plans Solar Innovations Incs Experimental Greenresidence Shows Success with Aquaponics.

Aquaponics Defined The integration of. Iv Proposed Aquaponic Greenhouse.

Aquaponics Design Course Pdf Aquaponic

Aquaponics Design Course Pdf Aquaponic

Free Detailed Instructions On Making An Aquaponics System Aquaponics Aquaponic Gardening Hydroponics

Free Detailed Instructions On Making An Aquaponics System Aquaponics Aquaponic Gardening Hydroponics

Pdf A Better Way Of Farming Building An Aquaponics System In The Classroom

Pdf A Better Way Of Farming Building An Aquaponics System In The Classroom

2

2

2

2

Aquaponics Design Plans Possibly The Most Efficient Aquaponics Technology Raft System Aquaponics Aquaponics System Aquaponics Diy

Aquaponics Design Plans Possibly The Most Efficient Aquaponics Technology Raft System Aquaponics Aquaponics System Aquaponics Diy

2

2

Aquaponics Business Plan Pdf Aquaponic

Aquaponics Business Plan Pdf Aquaponic

2

2

Aquaponics Step By Step Instructions From Start To Finish Youtube

Aquaponics Step By Step Instructions From Start To Finish Youtube

Commercial Aquaponics System Pdf Download Aquaponics Plans

Commercial Aquaponics System Pdf Download Aquaponics Plans

2

2

Commercial Aquaponics A Long Road Ahead Springerlink

Commercial Aquaponics A Long Road Ahead Springerlink

Aquaponics Alternative Types And Approaches Springerlink

Aquaponics Alternative Types And Approaches Springerlink

Pdf Aquaponics Guidelines

Pdf Aquaponics Guidelines

Diy Aquaponics Setup You Can Actually Build With Photos Plans Pdf

Diy Aquaponics Setup You Can Actually Build With Photos Plans Pdf

Aquaponics System Plans Backyard Aquaponics System Design Pdf

Aquaponics System Plans Backyard Aquaponics System Design Pdf

Water Free Full Text Designing Aquaponic Production Systems Towards Integration Into Greenhouse Farming

Water Free Full Text Designing Aquaponic Production Systems Towards Integration Into Greenhouse Farming

Pdf Design And Implementation Of A Controller For A Recirculating Aquaponics System Using Iot

Pdf Design And Implementation Of A Controller For A Recirculating Aquaponics System Using Iot

Aquaponic System Design Course Pdf Upstart University

Aquaponic System Design Course Pdf Upstart University

Aquaponics Diy Manual Un Fao Survival Gardener

Aquaponics Diy Manual Un Fao Survival Gardener

Small Scale Aquaponics Is Simple Aquaponics Greenhouse Backyard Aquaponics Aquaponics System

Small Scale Aquaponics Is Simple Aquaponics Greenhouse Backyard Aquaponics Aquaponics System

Aquaponics As An Educational Tool Springerlink

Aquaponics As An Educational Tool Springerlink

3

3

Aquaponics System Project Bundle Digital Pdf And Google Hyperdoc

Aquaponics System Project Bundle Digital Pdf And Google Hyperdoc

Aquaponics Mission 2014 Feeding The World

Aquaponics Mission 2014 Feeding The World

Comparative Life Cycle Assessment Of Aquaponics And Hydroponics In The Midwestern United States Sciencedirect

Comparative Life Cycle Assessment Of Aquaponics And Hydroponics In The Midwestern United States Sciencedirect

Building A Vertical Aquaponics System Howtoaquaponic

Building A Vertical Aquaponics System Howtoaquaponic

Diy Aquaponics Plans Page 1 Line 17qq Com

Diy Aquaponics Plans Page 1 Line 17qq Com

Bioenergy Research Group

Bioenergy Research Group

Backyard Liberty Aquaponics Pdf Outdoor Furniture Design And Ideas

Backyard Liberty Aquaponics Pdf Outdoor Furniture Design And Ideas

Aquaponics Design Course Youtube

Aquaponics Design Course Youtube

2

2

Ancient Aquaponics Layout Page 1 Line 17qq Com

Ancient Aquaponics Layout Page 1 Line 17qq Com

Diy Aquaponics Design Get The Pdf Here Http Landing Diyaquaponicsdesign Com Dad Book3 Facebook

Diy Aquaponics Design Get The Pdf Here Http Landing Diyaquaponicsdesign Com Dad Book3 Facebook

A Basic Aquaponics Set Up Water From The Fish Tank Below Is Channelled To The Planter Box Above To Nurture The Aquaponics Aquaponics Fish Backyard Aquaponics

A Basic Aquaponics Set Up Water From The Fish Tank Below Is Channelled To The Planter Box Above To Nurture The Aquaponics Aquaponics Fish Backyard Aquaponics

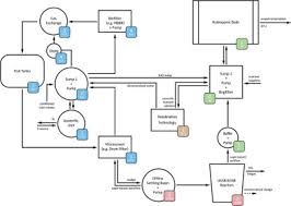
The Necessity Of Desalination Technology For Designing And Sizing Multi Loop Aquaponics Systems Sciencedirect

The Necessity Of Desalination Technology For Designing And Sizing Multi Loop Aquaponics Systems Sciencedirect

Murray Hallam Aquaponics Design Course Worth It Aquaponics

Murray Hallam Aquaponics Design Course Worth It Aquaponics

Aquaponic Design Plans Pdf Make Aquaponics

Aquaponic Design Plans Pdf Make Aquaponics

A Complete Guide To Aquaponic Gardening Trees Com

A Complete Guide To Aquaponic Gardening Trees Com

Diy Aquaponics Setup You Can Actually Build With Photos Plans Pdf

Diy Aquaponics Setup You Can Actually Build With Photos Plans Pdf

Our Next Course Starts On The 8th March Aquaponics Design Course Facebook

Our Next Course Starts On The 8th March Aquaponics Design Course Facebook

Diy Aquaponic Systems Srac 454 Plans

Diy Aquaponic Systems Srac 454 Plans

Sustainability Free Full Text Challenges Of Sustainable And Commercial Aquaponics Html

Sustainability Free Full Text Challenges Of Sustainable And Commercial Aquaponics Html

Aquaponics Systems Modelling Springerlink

Aquaponics Systems Modelling Springerlink

Aquaponics System Design Aquaponic Gardening

Aquaponics System Design Aquaponic Gardening

2

2

Www Ctsa Org

Www Ctsa Org

1

1

The main types of aquaponics system design are outlined along with guidelines for how the environmental parameters need to be controlled.

8 Easy to build and maintain. In brief the design of the aquaponics system generated by the solar power was successfully devel oped using Arduino tec hnol o- gy solar power bank battery inverter a nd control pump. Aquaponics Defined The integration of. Aquaculture Growing fish in a re-circulating system Ponos The Greek word for growing plants with or without media Most people relate growing plants to hydroponics since both use nutrient rich water and both use soil-less media. In this aquaponics design however water is continuously drained from the growbed by means of a siphon. Media Beds and Sizing Wilson Lennard PhD Hobby-scale aquaponic systems extensively use the media bed approach. Iv Proposed Aquaponic Greenhouse. The market conditions certification and regulatory issues are discussed. This project will enable growing local fresh food in the City of Worcester and provide.


These two components work symbiotically to create an effective aquaponics system. 1993 attempted to track plant nutrient uptake in the UVI aquaponic systems operated with and without plants. Five Important Factors To Look Into in Aquaponics Plans Solar Innovations Incs Experimental Greenresidence Shows Success with Aquaponics. The media bed being an area to grow the plants perform biofiltration nitrification the conversion. This User Guide is modeled after the original Urban Farm Business Plan Handbook and provides an outline and guidance for the development of a business plan for an aquaponic farm. Thus was born the objective of this project. Grow bed 4 x 20 Sump 1 Bio Filter Fish tanks 100 gal ea Sump 2 Radial Filter.

Post a Comment for "Aquaponics Design Pdf"